6月の献立表 【PDFファイル 108KB】
6月の献立表
2020.5.28
6月の献立表 【PDFファイル 108KB】
みんななかよし 6月号
2020.5.26
新型コロナウイルス感染症に係る対応について(5月13日)
2020.5.13
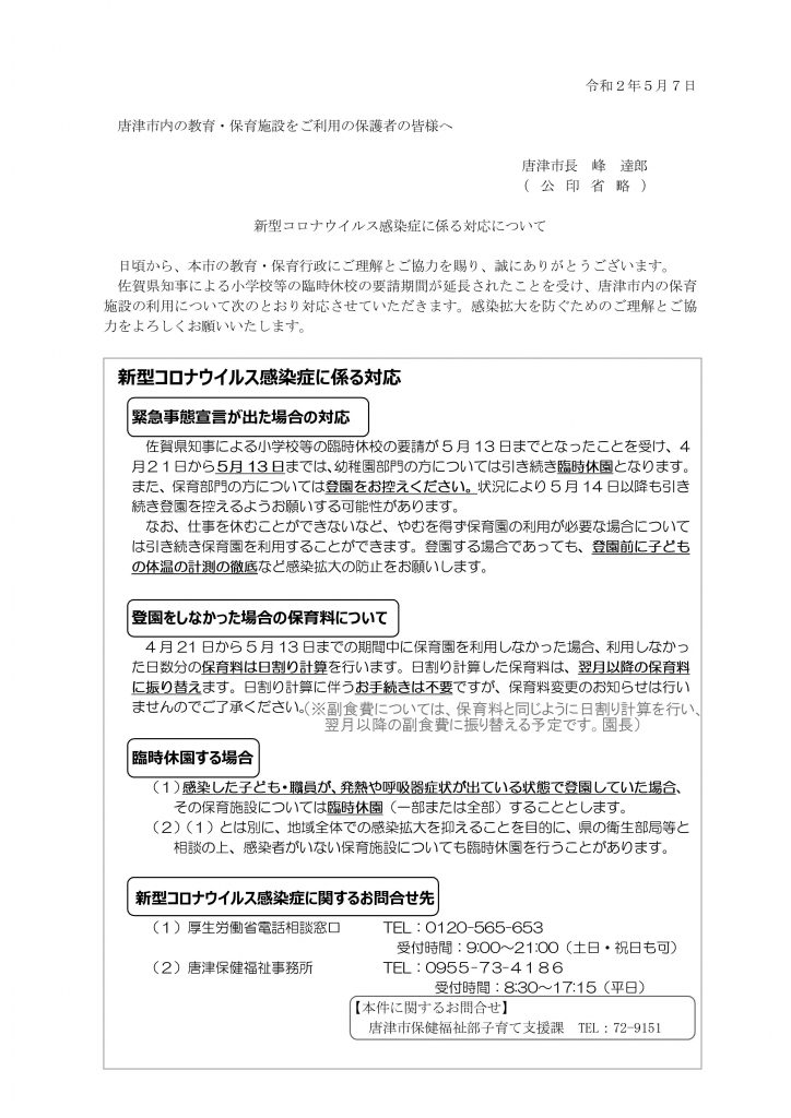
新型コロナウイルス感染症に係る対応について(5月7日)
2020.5.8
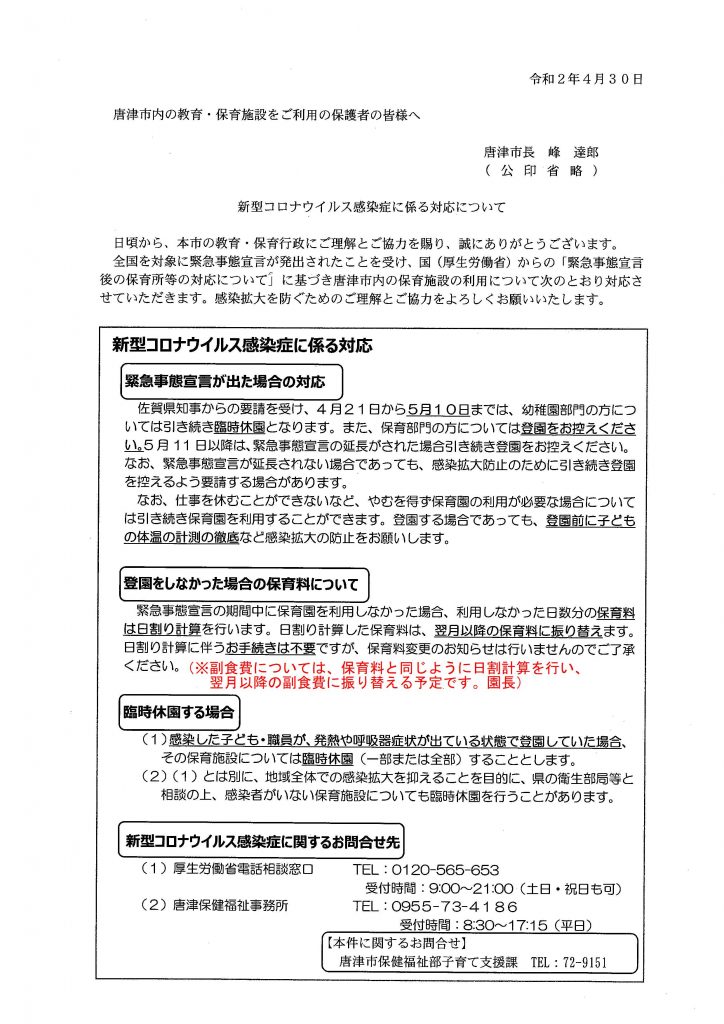
新型コロナウイルス感染症に係る対応について(4月30日)
2020.5.1
【地域子育て支援センターからのお知らせ】
2020.5.1
新型コロナウイルス感染症拡大防止の為、「子育てひろば」および「なかよしひろば」は本日4月10日(金)より5月30日(土)まで臨時休業させていただきます。ご了承ください。

